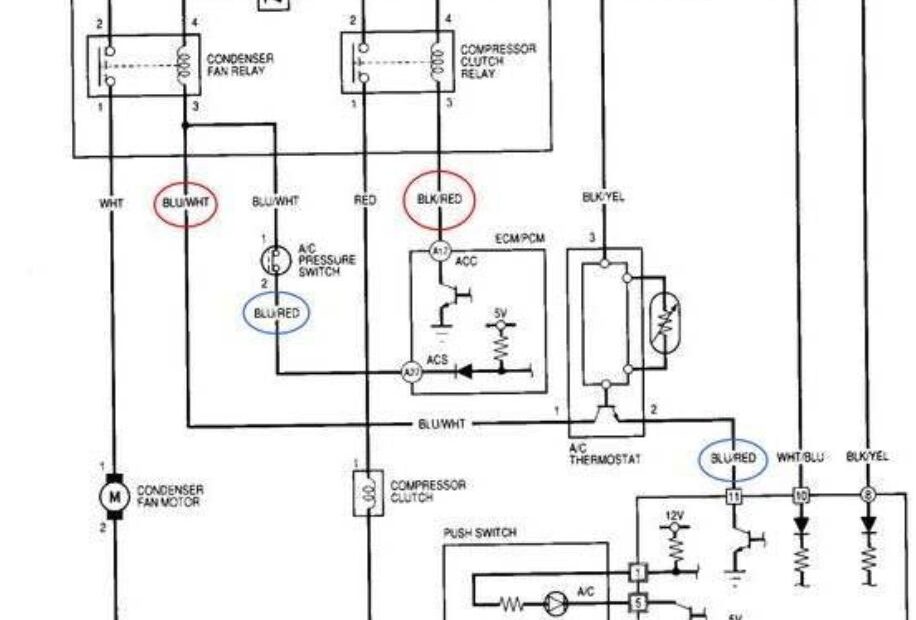
Wiring Diagram Aircon
When it comes to installing or repairing an air conditioning unit, having a clear understanding of the wiring diagram is essential. The wiring diagram provides a visual representation of the electrical connections and components involved… Wiring Diagram Aircon








